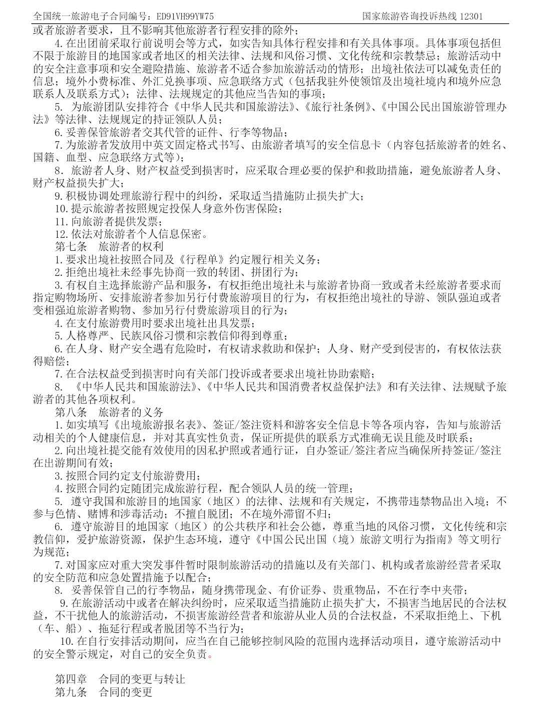
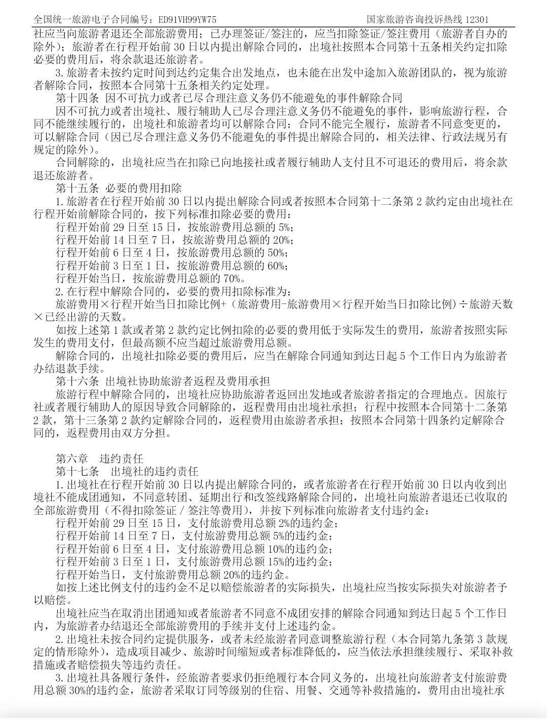
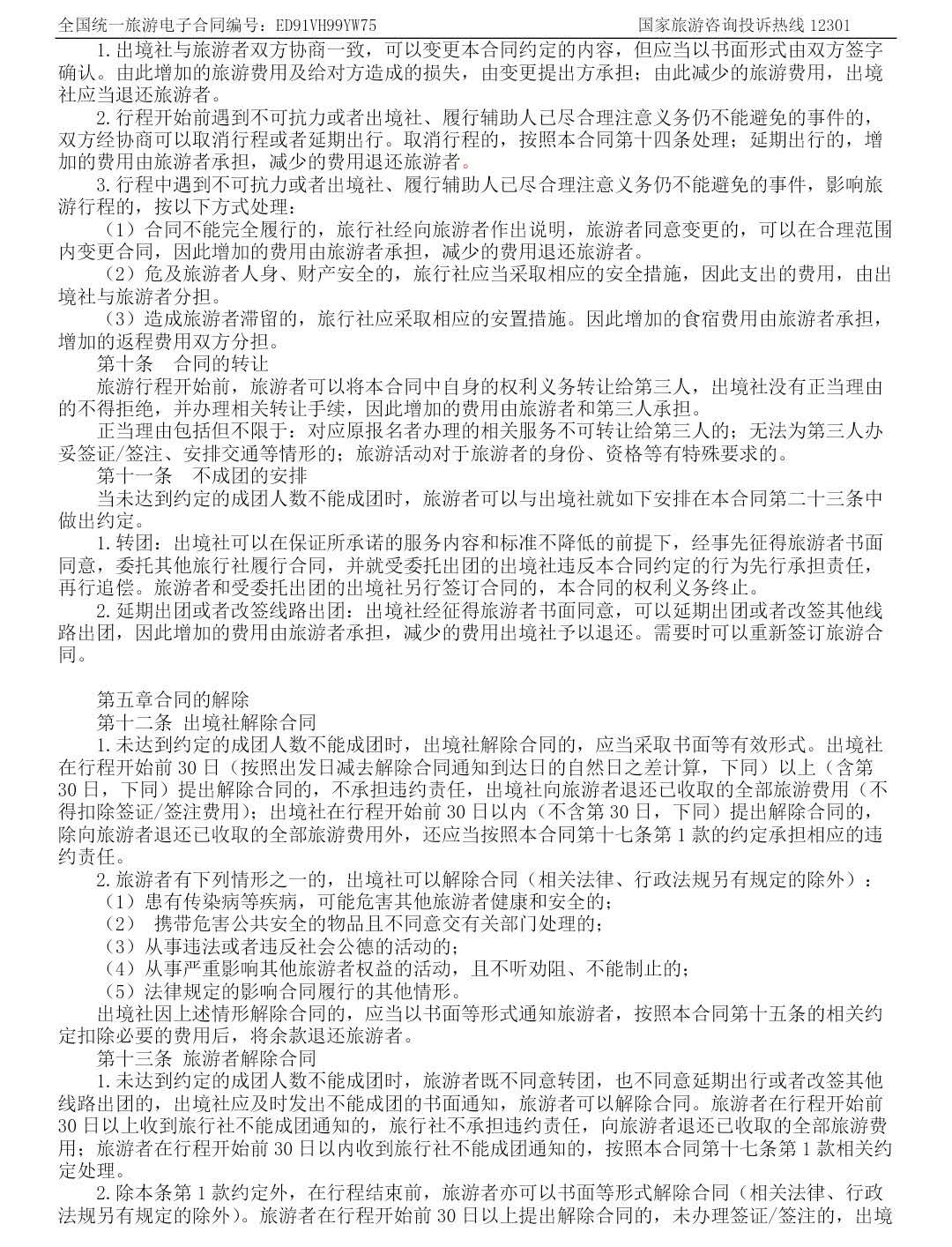
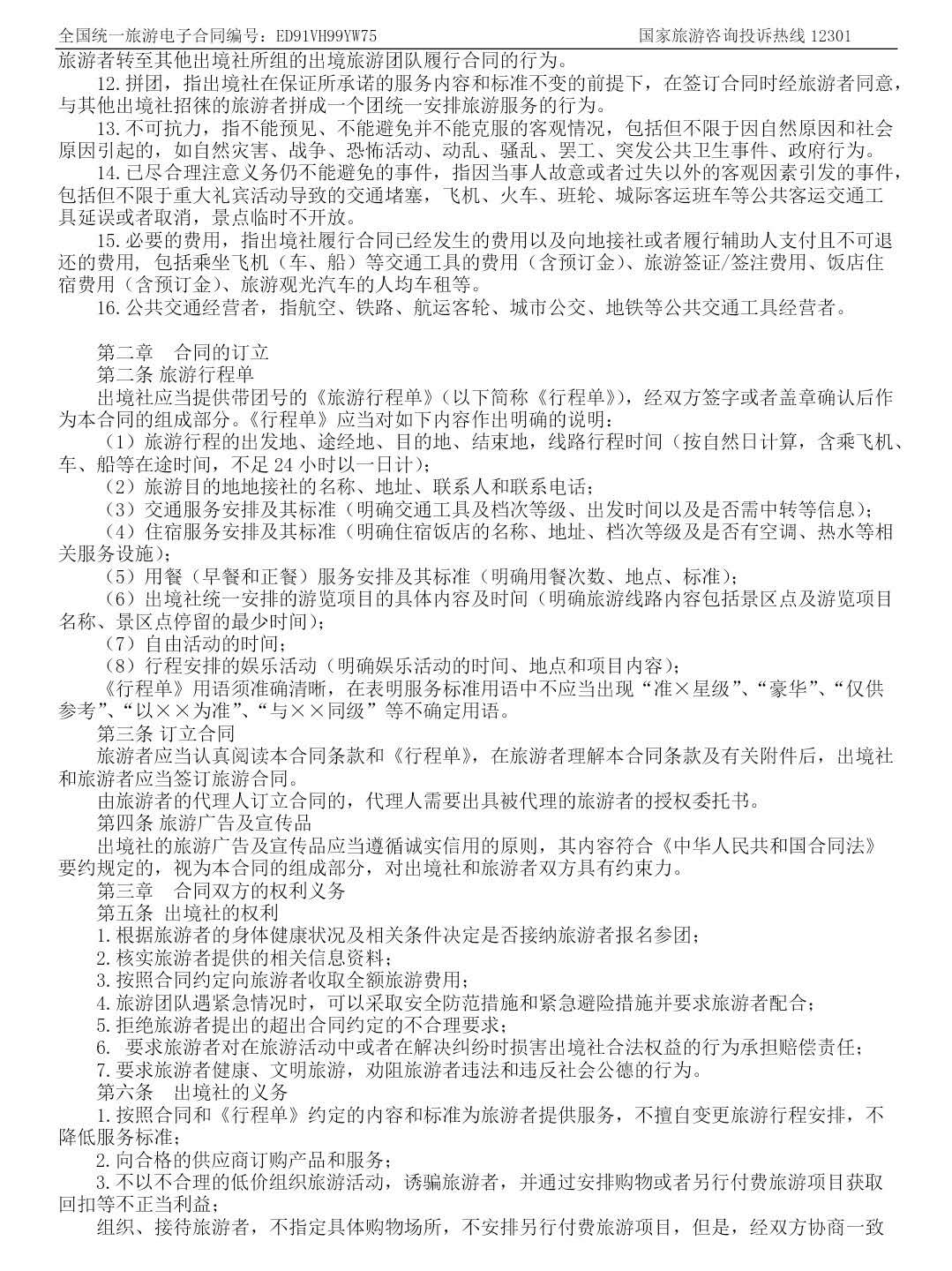
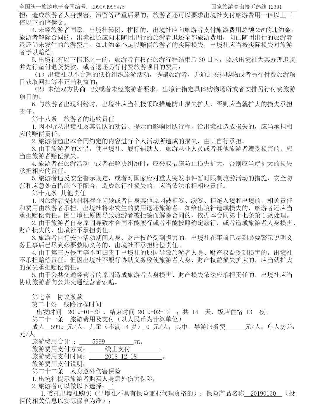
國內旅游 國際旅游 聊城旅游
369假期 品質假期 貴族假日
自組團 散拼團 直通車 地接團
夏令營 冬令營 游學營 研學線 親子游 夕陽紅 自駕游 專列團 包機線 郵輪線 騎行線 攝影線 戶外線 房車線 紅色線 拓展營
首頁 >> 公司資訊 >> 新聞公告
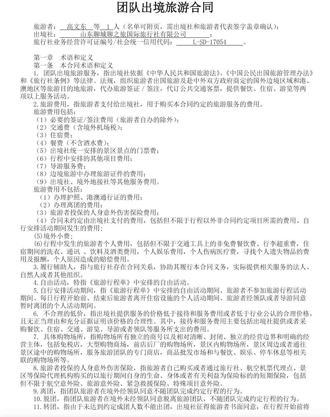
山東聊城聊之旅國際旅行社有限公司
聊之旅國際旅行社電子合同開啟
電話:0635-8333000 8336000 8339000 傳真:0635-8336665 地址:山東省聊城市東昌府區興華東路7號 郵編:252000 官方網站:www.dragonbride-bb.cn 歡迎致電全國統一(免長途)熱線:400 0635 369 國內旅游請按1 國際旅游請按2 聊城旅游請按3 票務會議租車請按4 人工請按0 版權所有:Copyright(C) 劉寶平工作室_Mr.Liu Stu 聊城市旅游攝影協會 「我們」? 商會丨俱樂部丨實業公司 山東聊城聊之旅國際旅行社有限公司
周一至周六 08:00--18:00
國內旅游請按1 國際旅游請按2 聊城旅游請按3 票務會議租車請按4 人工請按0